壁紙最高の新しいアイデア

Ku Hu Rinn

Page 2 Hi Ro High Resolution Stock Photography And Images Alamy

Rinn Kiyomizu Gojo Kyoto Book Your Stay In Kyoto Ahead Of Time

Kyomachiya Ryokan Rinn Offers Traditional Machiya Style Townhouse

Lrik Interacts With The Ku70 Ku80 Heterodimer Enhancing The

Pdf Osblr8 Orchestrates Intrachromosomal Loop Structure Required

Enth High Resolution Stock Photography And Images Alamy

Rinn Kujoharikoji Tei 59 Kyoto Book Apartment Online

Https Www Spandidos Publications Com 10 3892 Ol 2019 11063 Download

Animals November 2019 Browse Articles

Cancers Free Full Text The Role Of Lncrnas Tapir 1 And 2 As

Https Bmcgenomics Biomedcentral Com Track Pdf 10 1186 S12864 020 06825 2

Pdf Remote Modulation Of Lncrna Gclet By Risk Variant At 16p13

Lrik Interacts With The Ku70 Ku80 Heterodimer Enhancing The

Lrik Interacts With The Ku70 Ku80 Heterodimer Enhancing The

Health Reference Center Academic Document Pregnancy Induced

Ku Hu Rinn

Bp4iq7zcxckuvm

Kyomachiya Ryokan Rinn Offers Traditional Machiya Style Townhouse

Integrator Restrains Paraspeckles Assembly By Promoting Isoform

Bathroomscene Instagram Posts Photos And Videos Picuki Com

Pdf Long Noncoding Rna Linp1 Regulates Repair Of Dna Double

Wrigley Field Construction Update March 23 Bleed Cubbie Blue

A Core Regulatory Pathway Controlling Rice Tiller Angle Mediated

Rinn Hanayacho Haru Urara Kyoto Japan Season Deals From 187

L Pui High Resolution Stock Photography And Images Alamy

Synthesis Structures And Reactivities Of Pincer Type Ruthenium

Awsw Di Vwr Asa Di Var Aasaaa Di Var Ppt Download

Kyomachiya Ryokan Rinn Offers Traditional Machiya Style Townhouse

Https Www Spandidos Publications Com 10 3892 Ol 2017 5912 Download

Rinn Kiyomizu Gojo Kyoto

Rinn Kujoharikoji Tei 58 Kyoto Online Reservations In Kyoto

Rinn Honganji Kyoto Hotel Reservations In Kyoto

Pdf Soft Computing Based Car Body Deformation And Ees

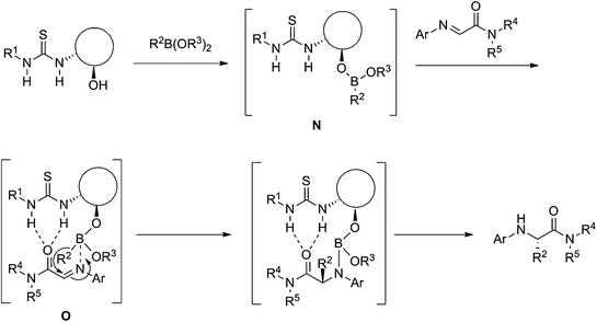
Development Of Hydroxy Thiourea Catalysts Springerlink

Kyomachiya Ryokan Rinn Offers Traditional Machiya Style Townhouse

2

Pdf A Modified Device For Intraoral Radiography To Assess The

Histone H3 Variant Regulates Rna Polymerase Ii Transcription

Noncoding Rna Joins Ku And Dna Pkcs For Dna Break Resistance In

Rinn Gojo Sakaimachi Kyoto Book 3 Star Accommodation From 123

Pdf Thousands Of Novel Transcripts Identified In Mouse Cerebrum

Single Cell Imaging Reveals Unexpected Heterogeneity Of Tert

Villa Rinn Heianomiya Kyoto Villa For Rent In Kyoto

Rinn Matsubara Takasegawa Kyoto 3 Star Accommodation From 423

Kyomachiya Ryokan Rinn Offers Traditional Machiya Style Townhouse

Rinn Kujoharikoji 59 Kyoto Book A Group Stay

2

Rinn Kujofujinoki West Kyoto

Long Non Coding Rna Meg3 Functions As A Competing Endogenous Rna

Https Academic Oup Com Nar Article Pdf 46 21 11502 26901437 Gky817 Pdf

Ijms Free Full Text From Gene To Protein How Bacterial

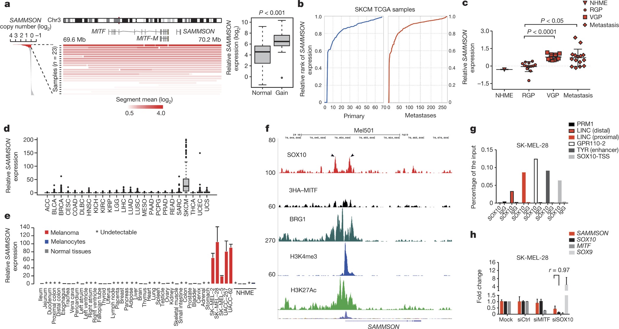
Melanoma Addiction To The Long Non Coding Rna Sammson Nature

Https Www Jstor Org Stable 25210406

Rinn Kujoharikoji Tei 58 Kyoto Online Reservations In Kyoto

Rewiring Of Embryonic Glucose Metabolism Via Suppression Of Pfk 1

Kyomachiya Ryokan Rinn Offers Traditional Machiya Style Townhouse

Kyomachiya Ryokan Rinn Offers Traditional Machiya Style Townhouse

Epigenetic Determinants Of Flow Mediated Vascular Endothelial Gene

Dna Repair Network Analysis Reveals Shieldin As A Key Regulator Of

2

Kyomachiya Ryokan Rinn Offers Traditional Machiya Style Townhouse

Pdf Transposable Elements Reveal A Stem Cell Specific Class Of

Frontiers Non Coding Rnas In Nervous System Development And

Journal Of Heterocyclic Chemistry Vol 56 No 8

Rinn Heianomiya Kyoto

Dna Repair Network Analysis Reveals Shieldin As A Key Regulator Of

2

Remote Modulation Of Lncrna Gclet By Risk Variant At 16p13

Rinn Nijo Castle Kyoto

2

Frontiers Regulation Of Glucose And Lipid Metabolism By Long Non

Pdf A Long Noncoding Rna Sensitizes Genotoxic Treatment By

Analysis Of Soybean Long Non Coding Rnas Reveals A Subset Of Small

Pdf A Novel Snp In Promoter Region Of Rp11 3n2 1 Is Associated

Kyomachiya Ryokan Rinn Offers Traditional Machiya Style Townhouse

Kyomachiya Ryokan Rinn Offers Traditional Machiya Style Townhouse

Lncrna Rp11 714g18 1 Suppresses Vascular Cell Migration Via

Villa Rinn Toji Kyoto Villa For Rent In Kyoto

Rinn Kujofujinoki West Kyoto

Kyomachiya Ryokan Rinn Offers Traditional Machiya Style Townhouse

Novel Long Noncoding Rna Macrophage Inflammation Suppressing

Kyomachiya Ryokan Rinn Offers Traditional Machiya Style Townhouse

Rinn Kujoharikoji Tei 59 Kyoto Book Apartment Online

Sensors Free Full Text A Low Noise Cmos Readout Based On A

2

Frontiers Forged By Dxz4 Firre And Icce How Tandem Repeats

Kyomachiya Ryokan Rinn Offers Traditional Machiya Style Townhouse

Molecular Networks In Network Medicine Development And

2

Ku Hu Rinn

File Afvoer Nmvb Trams Jpg Wikimedia Commons

Kyomachiya Ryokan Rinn Offers Traditional Machiya Style Townhouse

Afroasiatic Linguistic Features And Typologies Chapter 10 The

Ijms Free Full Text The Roles And Mechanisms Of Lncrnas In

Single Cell Imaging Reveals Unexpected Heterogeneity Of Tert

Ku Hu Rinn

The Philadelphia Inquirer From Philadelphia Pennsylvania On

Villa Rinn Yasaka Kodaiji Kyoto Accommodation In Gion

Rinn Hanayacho Asagiri Kyoto Japan Book Online At

Full Article Scholarly Collaboration In Kenyan Universities